收藏本站 劰载中...网站公告 | 吾爱海洋论坛交流QQ群:835383472

【海洋数据处理分析】旋回地层学分析的主要步骤

[复制链接]
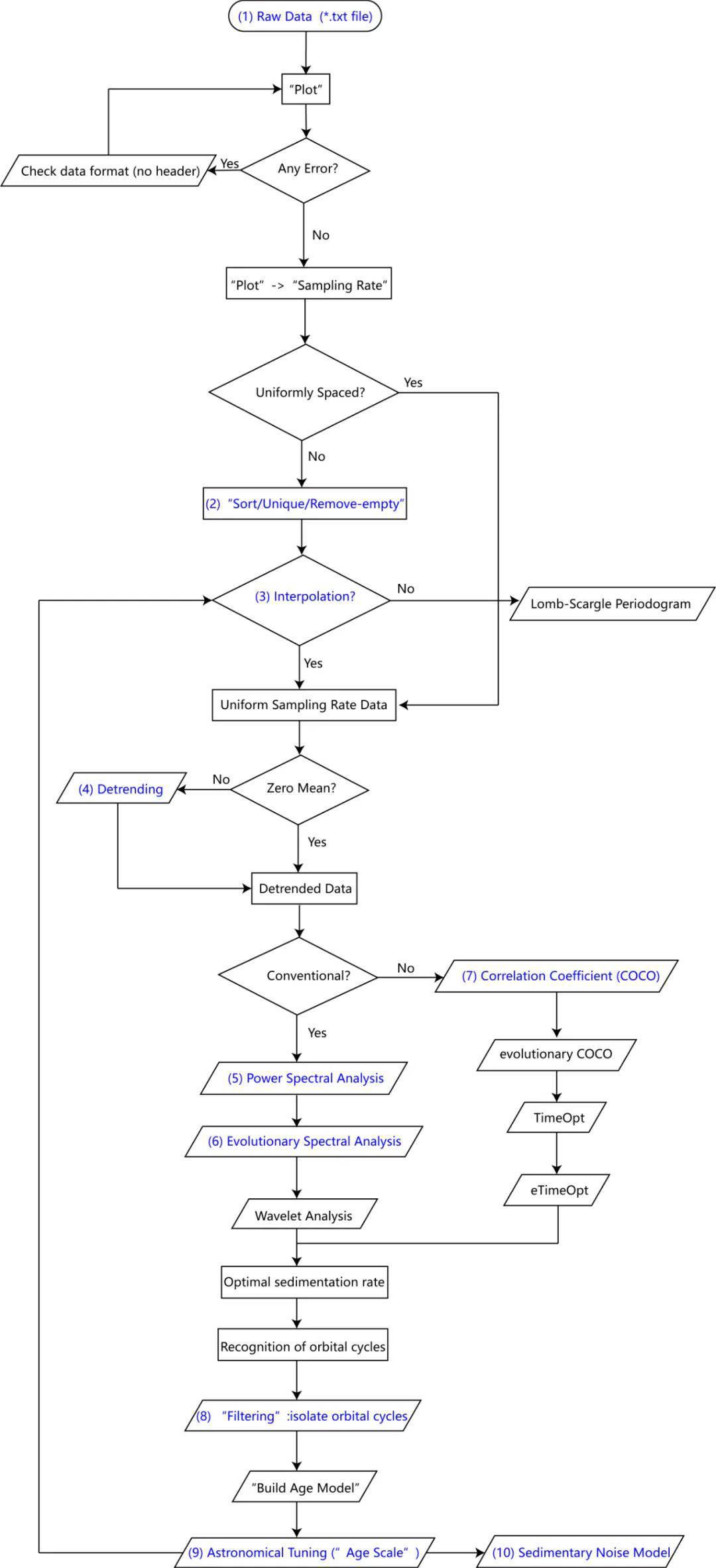
具体操作步骤如下:

1.数据输入:首先用户必须以 Acycle接受的输入格式(*.txt、*.csv等)来输入数据,并将数据文件保存在工作目录下。

2.数据预处理:原始数据可能需要进行以下操作:排序、删除空值、将同深度的多个值求均值。

3.插值:对于具有不同采样间隔的数据,可以通过插值得到具有统一采样间隔的数据,进行后续分析。

( W  s8 F% W$ S8 }0 n$ @* O. J' k& y

20cd6dfd6f26477617159cf1153e7a2c.png

插值

4.去趋势:时间序列通常均值不为零并具有长期变化的趋势,因此,为排除非天文成因的因素的影响,通常需要对数据进行去趋势处理。

5.能谱分析:用于识别出时间序列存在的主要周期。周期信号越强,能量越高,反之越低。目前 Acycle支持用于能谱分析的方法有:Multi-taper method、Lomb-Scargle spectrum和Periodogram。此外还可以利用红噪音模型拟合到背景谱中,识别出能量谱峰的显著程度。

6.演化能谱分析/小波变换:演化能谱分析、小波变换可以帮助我们观察序列的频率随深度/时间变化的情况。

( D4 I1 E1 e6 j/ h' \. i) y# S* i

f354de3b4fb73d8301cfd1a4e45f8334.jpeg

小波分析

7.计算沉积速率:可以利用统计调谐方法(如相关系数法COCO、TimeOpt等)确定最可能的平均沉积速率,并检验“数据中不存在天文信号”的零假设的显著程度,还可通过演化相关系数法(eCOCO)和演化TimeOpt方法判定沉积速率随深度的变化情况。

8.滤波:根据时间序列中主要周期的波长(即地层厚度)和识别出的沉积速率,可以使用滤波工具来分离目标频带的信号,获得目标周期的滤波曲线。

9.调谐:地层数据序列可以使用 Acycle中的“Age Scale”函数,利用年代模型,进行深度域到时间域的转换,即调谐。

10.其他方法:Acycle也提供了其他方法来进一步破译数据中的隐藏信息,例如,与海、湖平面变化有关的边缘海地层数据序列的沉积噪音模型。

小提示:上述步骤中第4-10步通常较为耗时,第4-9步可能需要重复进行,第2-6步可以通过 Acycle中的“小机器人”自动完成。

具体操作流程如下:

b0b78404fcd993ab677039e630eb9a90.jpeg

以上各项功能将在接下来几期推文中逐一介绍,敬请期待!

来源:Acycle2.4.1 用户指南

编辑:张皓天

审核:李明松

: w. ^! c3 d8 H+ G, Z) q8 n8 b


  C% D( @" ]/ i
回复

举报 使用道具

相关帖子

全部回帖
暂无回帖,快来参与回复吧
懒得打字?点击右侧快捷回复 【吾爱海洋论坛发文有奖】
您需要登录后才可以回帖 登录 | 立即注册
尖叫的土豆
活跃在2026-3-23
快速回复 返回顶部 返回列表